Skip to content

Jennie Ocken

  • Nice to Meet You
  • Blog
  • Growth and Learning Presentations
  • Portfolio
    • CMS
    • Form Building
    • CRM
    • MAP
  • Product Presentations and Blogs
  • Resume

Projects

Protected: Content Management System (CMS) Overview

Protected: CMS – Personalization

Protected: CMS – Dashboard

Protected: CMS – Media Library

Protected: CMS – Structure Content Builder

Protected: Form Builder – Minimum Marketable Product

Protected: Form Builder – Minimum Viable Product

Protected: Form Builder Overview

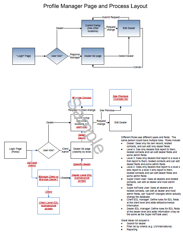
Protected: Profile Manager

Protected: SmartLead v 4.0

Protected: SmartLead OrderIt

Protected: SmartLead EmailPLUS

Blog at WordPress.com.
  • Subscribe Subscribed
    • Jennie Ocken
    • Already have a WordPress.com account? Log in now.
    • Jennie Ocken
    • Subscribe Subscribed
    • Sign up
    • Log in
    • Report this content
    • View site in Reader
    • Manage subscriptions
    • Collapse this bar